View Procedure
| Procedure Name | Import Permit requirement for Agricultural Produce, Animals and Animal Products listed in the Second Schedule of the Control of Goods Act,1954 | ||||||||||||||||||||||||||||||||||||||
|---|---|---|---|---|---|---|---|---|---|---|---|---|---|---|---|---|---|---|---|---|---|---|---|---|---|---|---|---|---|---|---|---|---|---|---|---|---|---|---|
| Description |
Required Documents
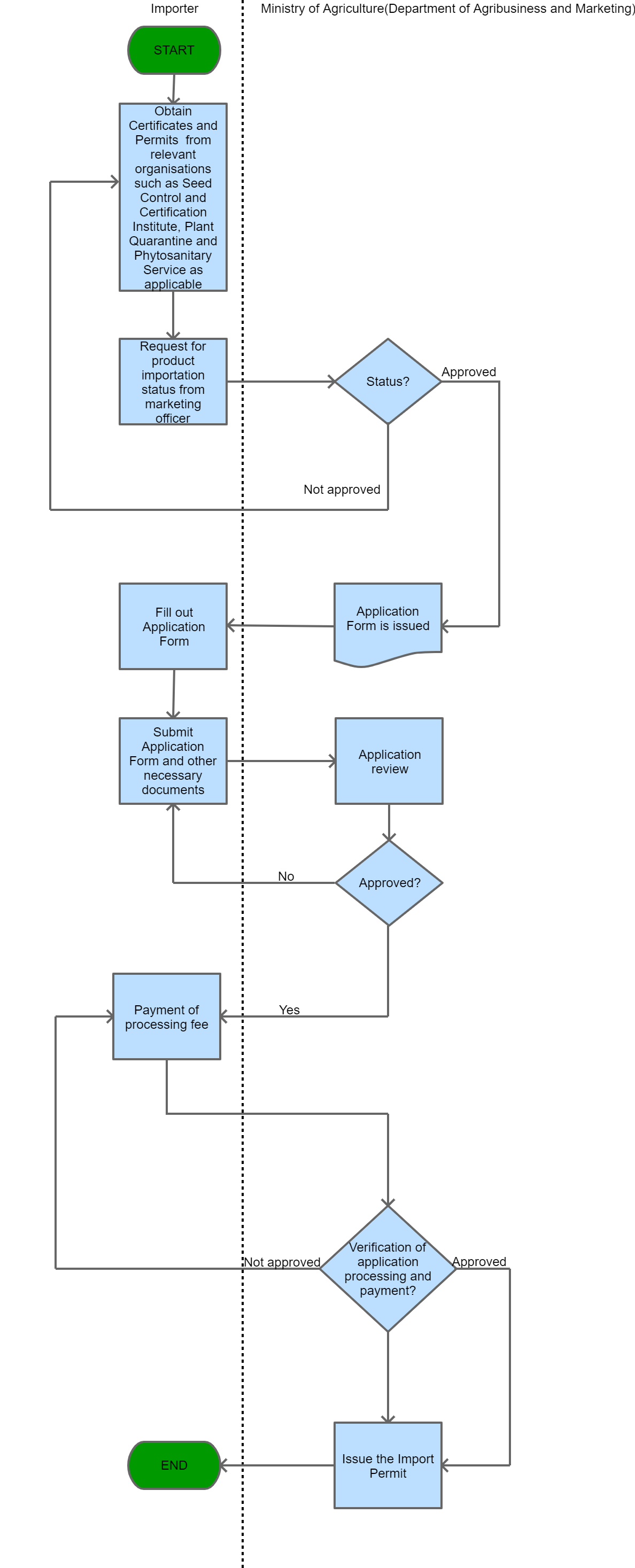
Process Steps
| ||||||||||||||||||||||||||||||||||||||
| Category | Import |
| Title | Description | Created Date | Updated Date | Issued By | ![]() |
|---|---|---|---|---|---|
| Application for an Agricultural Import Permit | Application for an agricultural import permit | 12-11-2019 | 23-03-2020 | ||
| Form No. 1 The Control Of Goods Act Import Permit | Form no. 1 the control of goods act import permit | 12-11-2019 | 23-03-2020 |
| Name | Measure Type | Agency | Description | Comments | Legal Document | Validity To | Measure Class |
|---|---|---|---|---|---|---|---|
| Import Permit requirement for Agricultural Produce, Animals and Animal Products listed in the Second Schedule of the Control of Goods Act,1954 | Permit Requirement | In order to import goods listed in the second schedule of the Control of Goods Act, an import has to be issued by the Ministry of Agriculture (Agribusiness & Marketing). | No goods listed under the second schedule of the Control of Goods Act,1954 can be imported into Zambia without an import permit from the Ministry of Agriculture (Agribusiness & Marketing). | The Control of Goods Act, 1954 | 09-09-9999 | Good |



