View Procedure
| Procedure Name | Import Permit for Minerals, Ores or Mineral Products | |||||||||||||||||||||||||||||||||||||
|---|---|---|---|---|---|---|---|---|---|---|---|---|---|---|---|---|---|---|---|---|---|---|---|---|---|---|---|---|---|---|---|---|---|---|---|---|---|---|
| Description |
Required Documents
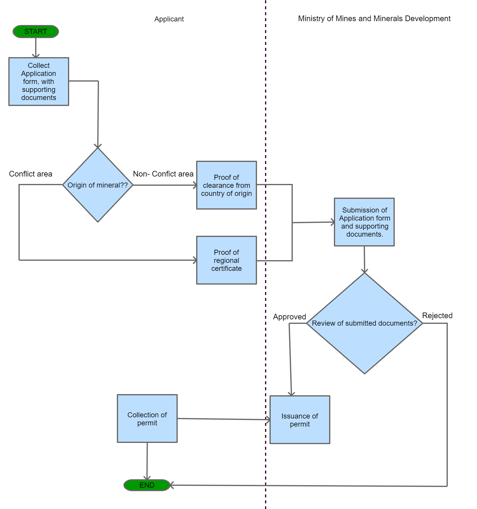
Process Steps
| |||||||||||||||||||||||||||||||||||||
| Category | Import |
| Title | Description | Created Date | Updated Date | Issued By | ![]() |
|---|---|---|---|---|---|
| Application form for permit to import export mineral, ore or mineral product | Application for permit to import export mineral, ore or mineral product | 11-11-2019 | 11-11-2019 |
| Name | Measure Type | Agency | Description | Comments | Legal Document | Validity To | Measure Class |
|---|---|---|---|---|---|---|---|
| Import Permit requirement for Minerals, Ores or Mineral products | Permit Requirement | No person is allowed to import any minerals, ores or mineral products without a permit issued by the Ministry of Mines and Mineral Development. | Anyone seeking to import any minerals, ores or mineral products must apply for a permit. | The Mines and Minerals Development Act, 2015 | 09-09-9999 | Good |



