View Procedure
| Procedure Name | Import Permit requirement for Honey, Bee or Hive Products |
| Description |
|
Category
|
Import Permit requirement for Honey, Bee or Hive Products
|
|
Responsible Agency
|
Ministry of Livestock and Fisheries
Address: Department of Veterinary Services
Ministry of Fisheries and Livestock
P.O. Box 50060
Lusaka 10101
ZAMBIA
Email: info@mfl.gov.zm
|
|
Legal base of the Procedure
|
The Animal Health Act, 2010
|
| Fee |
Application form: ZMW 52.50 |
Required Documents
Process Steps
|
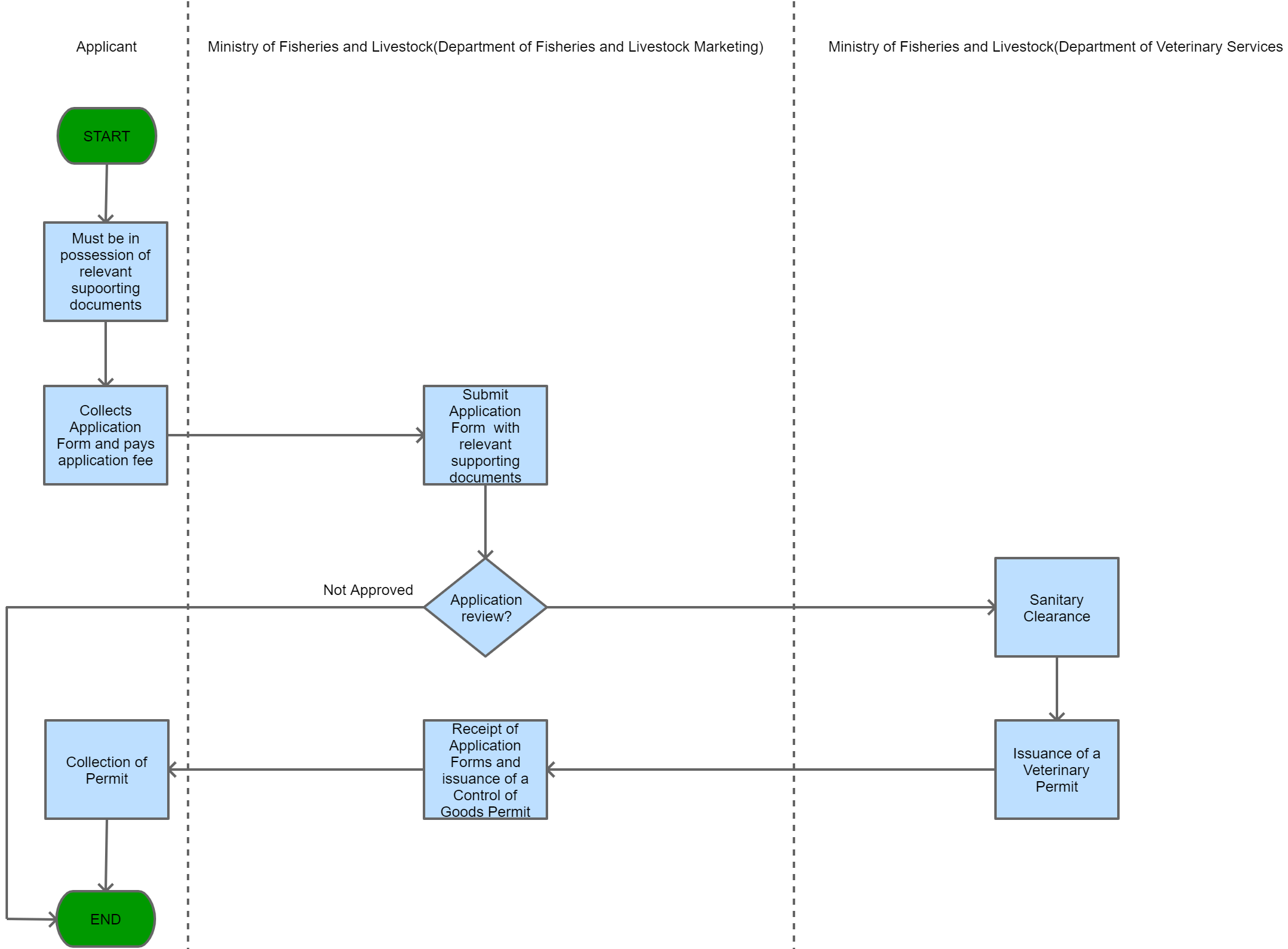
Step 1
|
The applicant must be in possession of all relevant supporting documents.
|
|
|
Step 2
|
The Applicant pays the application fee, completes and submits an application form along with the relevant supporting documents to the Department of Fisheries and Livestock Marketing. |
|
Step 3
|
The application is then forwarded to the Department of Veterinary Services if approved for a grant of a sanitary clearance and issuance of a veterinary permit.
|
|
|
Step 4
|
The veterinary permit and application are then forwarded back to the Department of Fisheries and Livestock Marketing and a Control of Goods Permit is then issued.
|
|
|
Step 5
|
Finally, the applicant proceeds to collect the permit.
|
|

|
| Category | Import |
The following form/s are used in this procedure
This procedure applies to the following measures
| Name | Measure Type | Agency | Description | Comments | Legal Document | Validity To | Measure Class |
| Import Permit requirement for Honey, Bee or Hive Products | Permit Requirement | | In order to import honey, bee or hive products, a person must obtain a permit from the Director responsible for veterinary service.
| No honey, bee or hive products can be exported out of Zambia unless a permit from the Director responsible for veterinary service is issued.
| The Animal Health Act, 2010
| 09-09-9999 | Good |
1205