View Procedure
| Procedure Name | Import Permit requirement for Firearms |
| Description |
|
Category
|
IMPORT PERMIT FOR A FIREARM
|
|
Responsible Agency
|
Zambia Police
Phone: 0979-810007, -0950-180007, 0969-180008
|
|
Legal base of the Procedure
|
Firearms Act, 1970
|
|
Fee
|
|
Certificate, Licence or Permit
|
Fee units
|
ZMW
|
|
1. Tourist's import permit
|
222
|
66.6
|
|
2. Certificate of exemption
|
56
|
16.8
|
|
3. Firearms licence:
(a) in respect of each rifle or pistol entered on licence 222
(b) in respect of each breech- loading firearm other than a rifle or
pistol 167
(c) in respect of each muzzle-loading firearm
|
22
167
112
|
6.6
50.1
33.6
|
|
4. Duplicate firearm licence
|
56
|
16.8
|
|
5. Certificate of exemption (antique firearm)
|
56
|
16.8
|
|
6. Firearm dealer's licence
|
1,111
|
333.3
|
|
7. Permit for repair, test or proof
|
56
|
16.8
|
|
8. Where a further firearm is entered on a firearm licence under subsection (8) of section thirteen the fee payable in respect of that firearm shall be one half of the fee prescribed therefor under item (3) of this Schedule for each year or part of a year for which the firearm licence continues to be in force. (Firearms Act,
|
|
|
|
9. Firearms dealers Import Permit
|
60
|
18
|
|
Required Documents
|
No.
|
Type of information
|
Note
|
|
1
|
Application Form
|
|
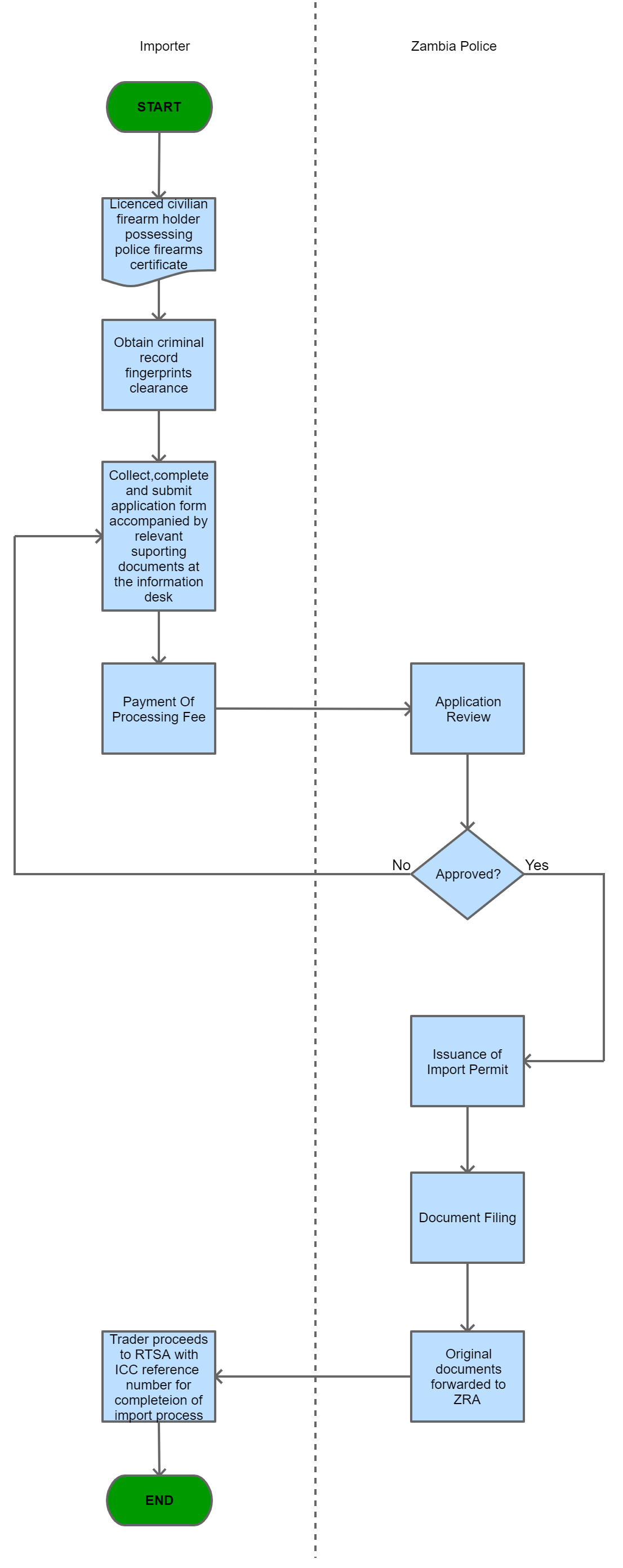
Process Steps
|
Step 1
|
The Trader completes an application form accompanied by supporting importation documents at the receiving desk.
|
|
|
Step 2
|
The applicant pays fees and is issued with a receipt.
|
|
|
Step 3
|
The approving/issuing section reviews and processes the application.
|
|
|
Step 4
|
A copy of the import permit and related information are filed for record-keeping, while the original is forwarded to ZRA.
|
|
|
Step 5
|
The importer then proceeds to ZRA with the import permit reference number for completion of import procedures.
|
|

|
| Category | Import |
The following form/s are used in this procedure
This procedure applies to the following measures
| Name | Measure Type | Agency | Description | Comments | Legal Document | Validity To | Measure Class |
| Import Permit requirement for Firearms | Permit Requirement | | In order for a firearm to be imported into Zambia, an import permit or tourist import permit from Zambia Police has to be issued. | No firearm can be imported into Zambia unless an import permit or tourist import permit from Zambia Police is issued. | Firearms Act, 1970 | 09-09-9999 | Good |
1234