View Procedure
| Procedure Name | Import Permit requirement for Fish and Fish Products |
| Description |
|
Category
|
Import Permit requirement for Fish and Fish Products
|
|
Responsible Agency
|
Ministry of Livestock and Fisheries
Address: The Permanent Secretary
Ministry of Fisheries and Livestock.
Mulungushi House
P O Box 50060
Lusaka
Email: info@mfl.gov.zm
|
|
Legal base of the Procedure
|
|
| Fee |
|
Associated Permits, Licences Etc.
|
Amount
|
Validity Period
|
|
Import and Export Permits (Fishery and Livestock related)
|
ZMW 52.50
|
30 Days
|
|
Required Documents
Process Steps
|
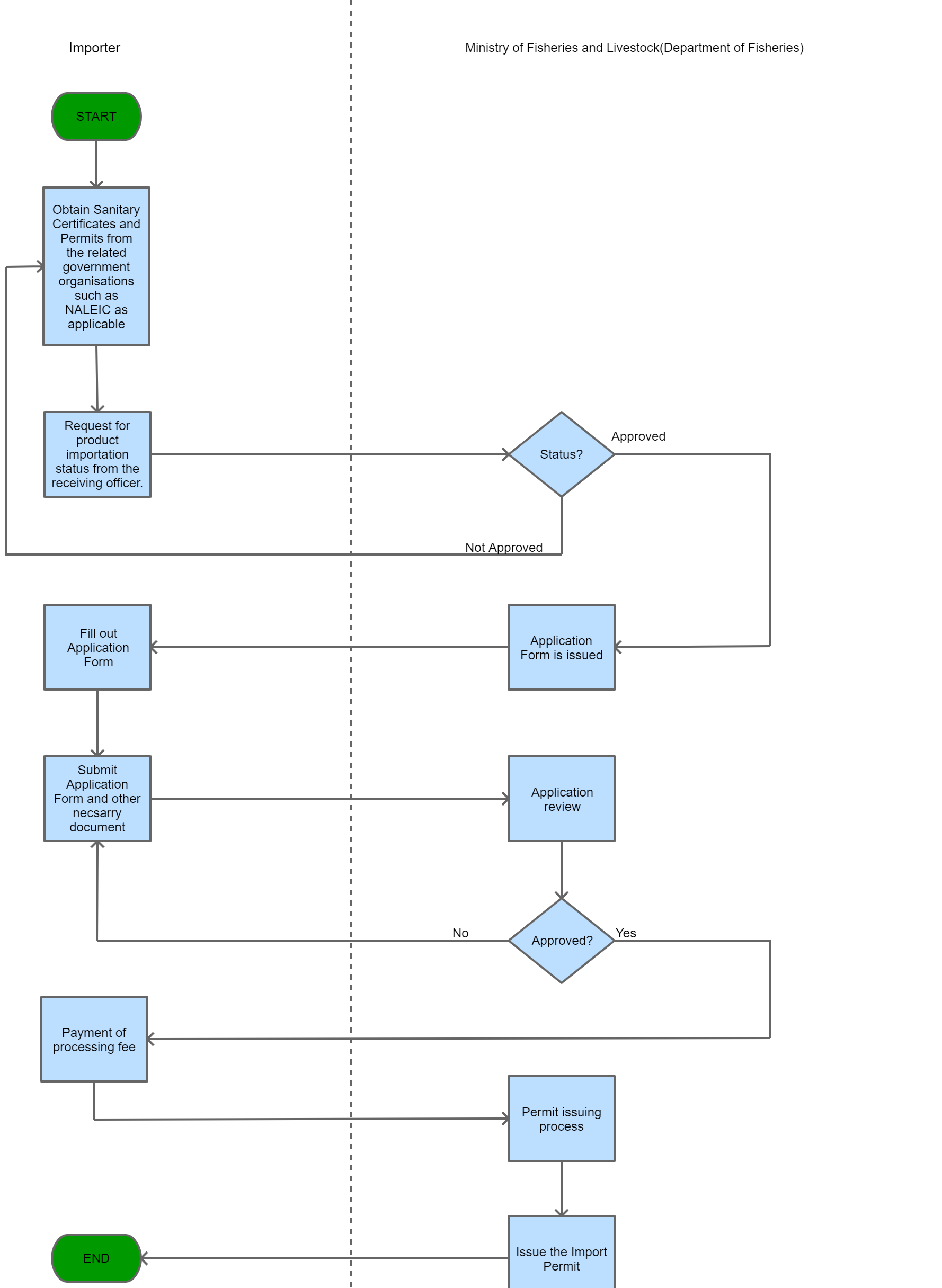
Step 1
|
The trader must make a request for product importation status from the receiving officer. If the product importation is approved, the receiving officer then issues an application form.
|
|
|
Step 2
|
The Trader completes and submits an application form along with the relevant supporting documents.
|
|
|
Step 3
|
The approving section processes the application and approves it.
|
|
|
Step 4
|
The applicant pays the processing fee and is issued with a receipt.
|
|
|
Step 5
|
The issuing section processes the application and issues the Import Permit.
|
|
| Step 6 |
A copy of the permit and related information are kept for record-keeping.
|
|
| Step 7 |
the applicant may proceed with the next steps to import the goods. |

|
| Category | Import |
The following form/s are used in this procedure
This procedure applies to the following measures
| Name | Measure Type | Agency | Description | Comments | Legal Document | Validity To | Measure Class |
| Import Permit requirement for Fish and Fish Products | Permit Requirement | | In order to import any fish or fish product out of Zambia, an Import Permit from the Ministry of Fisheries and Livestock is required. | Fish or fish products cannot be imported into Zambia without a Permit from the Ministry of Fisheries and Livestock. | The Fisheries Act, 2011 | 09-09-9999 | Good |
1241